Article Links
Timeline
When will this be released?
UAT Preview Window: September 23, 2025, 4 AM PDT
Production Availability: October 30, 2025, 4 AM PDT
Is there downtime for this release?
No
Multiple Consecutive Review Tasks and Historical Comments
You can now chain several Review Tasks to catch issues with forms early. Add up to 10 back-to-back Review Tasks for a form and choose the exact checklist step a denied form returns to, reducing errors and HR rework.
For example, create two review steps for a form so that a manager, followed by the benefits team, can sign off on the same form.

In a checklist template, create a new form task or edit an existing form task to add a Review Task as a contributor task. Please note that Review appears as a task option only if fewer than 10 consecutive Review Tasks exist. Once the limit is reached, you won’t be able to add more Review Tasks.

When taking action on a Review Task and selecting Deny and Return, you can define which preceding step the form should be returned to. The chosen task then becomes Current, and all subsequent contributor tasks revert to Pending.

The comments flyout now supports all historical comments that reviewers left on the form, along with the reviewer’s name and a timestamp.
| Value | Audience |
| Minimizes form errors and saves HR teams from discovering bad data too late. |
|
Onboard-LMS Integration Improvements
Course Enrollments Respect Onboard Checklist Timing and Visibility
Ensure Learn course enrollments align with your onboarding schedule by delaying training assignments until the training tasks are visible. This prevents early enrollments and keeps training timelines accurate. When you configure Timing and Visibility for a checklist that contains a training task, the course enrollment is delayed until the checklist’s Assign Date.
If no timing is set, enrollment occurs immediately when the checklist is assigned.
For example, if a training is assigned via an onboarding checklist that is set to appear 3 days after the start date, then we enroll the new hire on their third day, not before.
How it Works

- If Timing and Visibility are configured for any checklist that includes a training task, then course enrollment is delayed until the checklist’s Assign Date.
- If Timing and Visibility are not configured, enrollment happens immediately when the checklist is assigned and the training task is created.
| Value | Audience |
| Keeps course access in sync with onboarding timelines, reducing early enrollments and ensuring learners receive courses only when relevant. |
|
Synchronize Onboard Training Task and Learn Course Due Dates
Onboard will ensure consistent reporting across our platform by automatically matching Learn course due dates to their corresponding Onboard training task deadlines. This enhancement synchronizes deadlines between Onboard and Learn, streamlining data alignment for reporting.
If a new hire is assigned a training task due in seven days, Learn now uses the same deadline for the course due date.
| Value | Audience |
| Improves data consistency and reporting across Learn and Onboard. |
|
New Notification Emails for Status Changes
We understand how busy HR people are, so we’re introducing New Notification Emails for the various status changes that can happen in Onboard.
The New Notification Emails cover the following events:
- Pre-Hire Authorized
- Pre-Hire Promoted to Employee
- Pre-Hire Archived
- Employee Position Changed
- Employee Terminated

HR administrators can enable and modify these New Notification Emails in the same way as the existing emails can be modified. By default, these notification emails will be disabled.
Please refer to the table below to understand when the notifications are sent:
| Notification Event Name | Sent When |
| Pre-Hire Authorized | When a Pre-Hire is created, an Authorized Pre-Hire is created via the individual or bulk action. |
| Pre-Hire Promoted to Employee | When a Pre-Hire or Authorized Pre-Hire is promoted to Employee status via the individual or bulk action. |
| Pre-Hire Archived | When a Pre-Hire or Authorized Pre-Hire is archived via the individual or bulk action. |
| Employee Position Changed | When the Position Change action is used on an Employee, or when their position is changed via the Insight New Hire Feed. |
| Employee Terminated | When an Employee is terminated, it can be via Onboard or any other NEOGOV product. |
| Value | Audience |
| These notifications improve communication between internal staff, keep stakeholders up to date, and allow users to stay informed about critical points in the employee life cycle. |
|
And/Or Assignment Condition Options for Portals
When building subportals, it is possible to define Portal Assignments. The criteria selected instruct Onboard on which Pre-Hires and Employees should see the portal.
When adding multiple criteria categories to Portal Assignments (for example, Departments and Class Spec), Onboard previously required a user to meet at least one of the criteria within each category in order to see the checklist.
Now, you are able to define if Portal Assignments should use AND or OR logic when multiple criteria categories are added.

| Value | Audience |
| This new option allows more flexible and targeted portal assignments. For example, you can now build a portal that is assigned to one department but also to a specific position outside of that department. |
|
Task Exit Confirmation
Prevent accidental data loss when exiting a task creation or editing screen with a built-in confirmation step.
If you try to close any of the following or select the browser’s back button, you’ll now see a confirmation prompt.
- Add New Checklist Item
- Edit Checklist Item
- Assign New Task pages
This helps you avoid losing unsaved work and provides a smoother experience when managing tasks.
How it works
- Log in to Onboard.
- Add or edit a new checklist item, or select the Assign New Task action.
- Attempt to exit via clicking outside the modal (grey space) or using the browser’s back button.
A confirmation modal appears:

- Select No to return to your task.
- Select Yes to exit and discard any changes.
| Value | Audience |
| Reduces instances where you accidentally lose your work. |
|
Download E-Verify Case Details to PDF
Quickly export E-Verify case results for compliance and auditing by downloading individual or bulk case details in PDF format. The Download Case Details action is now available on the Verification Results page and from the Active E-Verify Cases Dashboard as a bulk action for Closed cases.
| Example: Export a candidate’s closed case details in PDF format and attach it to your agency’s compliance record. |
How it works
- To download an individual case:
- Go to Verification Results for a Closed Case
- Select Download Case Details

- A PDF named <FullName>_<CaseID>_Results.PDF starts downloading
- To download multiple cases:
- Go to Active E-Verify Cases Dashboard
- Select up to 100 Closed Cases
- Use Bulk Action › Download Case Details

- A ZIP file named EVerify_Results_<MM-DD-YYYY>.ZIP will be generated. Go to the Downloads page to download the ZIP file.
Notes
- This action is only supported for cases in the Closed status.
- Bulk exports are limited to 100 cases per batch.
- Requires the E-Verify Administrator role.
| Value | Audience |
| This feature speeds compliance workflows by producing standardized, shareable case PDFs. Rest assured that you can easily handle future audit requests. |
|
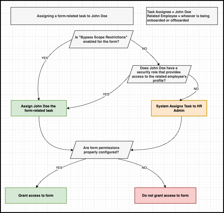
Bypass Scope Restrictions Setting for Onboard Form Tasks
Gain greater flexibility in assigning and reassigning form-related tasks by using the Bypass Scope Restrictions setting in Onboard. This update allows you to assign form-related tasks to any employee—regardless of their normal permission scope—without granting higher-level security roles. The setting also applies to form reports.
For example, allow an administrative assistant to contribute to a form without giving them IT User, HR User, or HR Admin security in Onboard.
Consider this:
| Before (Bypass OFF) | After (Bypass ON) |
| You assign a form task to an administrative assistant, but because they only have the employee security role and don’t have visibility to the new hire, the task automatically reassigns to the HR admin. | You assign the same form task to the administrative assistant, and it stays assigned to them—even without giving them a higher-level security role—so they can complete it directly. |
How it works
- Go to Form Builder › Select a Form › Form Settings.

- Enable Bypass Scope Restrictions. The setting description is updated to reflect the changes.
Notes
- This setting affects form-related task access only—employee profile visibility does not change.
- Task reporting in Onboard remains unchanged but form reports are affected by this setting.
Behavior by Setting
| Behavior | BYPASS OFF | BYPASS ON |
| Task Assignment | Assigns to HR admin if assignee lacks visibility to employee. | Assigns to chosen assignee regardless of visibility to employee. |
| Task Reassignment | Can only reassign to users with visibility to employee. | Can reassign to any user regardless of visibility to employee. |
| Form Reports | Limited to forms of employees within scope. | Can show all forms depending on form permissions. |
| Employee Visibility | No change. | No change. |
| Task Reporting | No change. | No change. |
| EDMS Document Visibility | Visibility follows the bypass flag on each document version. | Visibility follows the bypass flag on each document version. |
How Onboard Routes Form Tasks

| Value | Audience |
| Precise control over form task assignments without providing more access than needed – this means more stakeholders can participate in the new hire process than before! |
|
Page Number Setting for Dynamic Forms
With the new Page Number setting, you will be able to add page numbers to the bottom margin of Dynamic Forms. It is possible to change the font size and page number alignment.

By default, this setting will be disabled and to enable this for existing forms, a new form version must be created. Please note that once enabled, the bottom margin setting will be disabled for editing – the page numbers will always take up 1 inch of the bottom margin and this cannot be changed.
The page numbers will update automatically even if workflows are built to show or hide pages on the form. However, attachments added to the Attachment field or via the Form Documents page will not have page numbers when appended to the end of a form PDF.
| Value | Audience |
| This new setting provides an extra customization to your dynamic forms and helps with keeping track of pages when viewing lengthy forms. |
|
Improvements for Single and Multiple Selection Fields
Previously, aligning and placing Single and Multiple Selection Field choices on Background Forms was challenging. We made improvements to these fields so that they can be moved around more smoothly and utilize the same gridlines as other fields.

| Value | Audience |
| This enhancement makes the single and multiple selection fields easier to work with on Background forms in the Form Builder. |
|
More Rich Text Options for Label Field
We added some new options to the Label Field in the Form Builder. Moving forward, it will be possible to add text and text highlight colors, as well as customize text alignment for these fields.

This is what the text would look like when completing the form.

| Value | Audience |
| These new rich text options for the label fields bring greater customization for Dynamic Forms, allowing you to build forms that more closely match what you envision. |
|
Phone Field Defaults to 10 Digits
Moving forward, the Phone field type will default to 10 digits required. Previously, the default was 7 digits required, with options to change the field settings to require 10 digits or to accept both 7 or 10 digits.
| Value | Audience |
| In modern times, area codes are a critical component of phone numbers. It is no longer realistic to expect employees to have the same area code as their employer. The new default setting of 10 digits will reduce errors and frustration among HR staff when they process forms. |
|
Department, Division, and Class Spec Fields Respect Customizations
It’s possible to customize Onboard labels for Department, Division, and Class Spec. This is helpful if your agency does not have a Department-Division organizational structure.
However, these updated labels did not previously reflect in the Form Builder’s field labels. Moving forward, these custom labels will be respected.

To update your labels for Department, Division, or Class Spec, you can go to your Configuration Settings in Insight or reach out to Customer Support for assistance.

| Value | Audience |
| This enhancement fills a gap in the Form Builder. This was the only place in Onboard that did not respect the Custom Labels set in Insight. With this gap addressed, administrators are less likely to be confused when building forms. |
|
Ability to Copy Form Workflows within a Form
Building Workflows is a great way to take your forms to the next level. For more complex forms, you might find yourself building many variations of a workflow. That’s why we’re introducing the ability to Copy Form Workflows within a form.

When a workflow is copied, all of its components are copied – the trigger event, condition rules, and actions. Onboard will automatically name the copy to ensure no two workflows have the same names. You will be able to rename and customize the workflow components as needed.
Copied Workflows start off as Inactive – don’t forget to mark the new workflow Active once you are ready to turn it on.
| Value | Audience |
| This enhancement makes building workflows more efficient and less tedious. We hope that this enhancement encourages you to try building some workflows of your own! |
|
Calculated Field as a Token in Post-Submit Email Workflows
Calculated Fields are an advanced field type available in the Form Builder. They are great because they calculate values using an expression you can define and values inputted on other fields on a form. This can literally take the math out of your forms.
However, Calculated Fields were not previously available as tokens for post-submit email workflows. Supporting Calculated Fields as Tokens means that the calculated value can now be sent in your post-submit email workflows.
| Value | Audience |
| This enhancement fills one of the feature gaps we had with Calculated fields, allowing you to utilize them without any worry. |
|
Terms and Privacy Relocated
Enjoy more workspace — the footer bar is being removed and our Terms and Privacy pages will now be accessible under the top navigation on the user menu.

| Value | Audience |
| Delivers a cleaner interface and consistent legal link placement, improving usability across HCM products. |
|
Appendix: Bugs Resolved
No additional bug fixes outside of the maintenance releases. Please refer to the maintenance release notes for summative details.

